成立1年的品牌宣称百年老字号,上海市监局公布十大侵害消费者案例
3月13日,上海市市场监管局公布十大侵害消费者合法权益典型案例。
其中,一公司在电商平台直播间宣称其销售的肉粽系“直播间现做现发”,而消费者实际买到手的却为预包装食品。经查,当事人为招揽顾客,将创立不足一年的自有餐饮品牌“老食鲜”宣称为“上海40年老牌子”“百年老字号”,还在直播过程中虚假展示现包粽子的场景,被市场监管部门作出罚款人民币80000元的行政处罚。
上海市市场监督管理局公布2024年度侵害消费者权益典型案例。 本文均为 上海市市场监管局供图
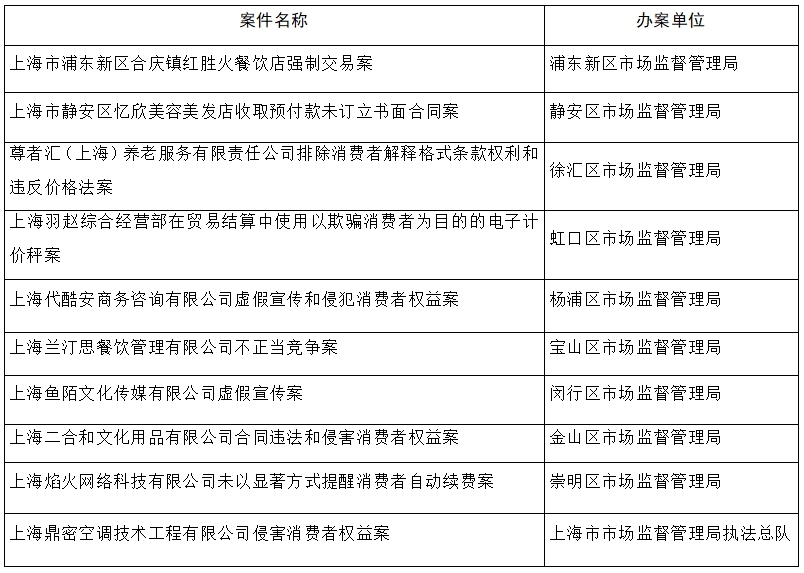
1.上海市浦东新区合庆镇红胜火餐饮店强制交易案
案情简介:本案当事人主要从事餐饮经营活动,其在经营活动中通过手机扫码点餐系统为消费者提供点餐服务,在未告知消费者的情况下,点餐系统自动生成与就餐人数相同的“瓜子、花茶、小料”项目订单,价格为2元/份,并设置于点餐系统底部,不易被消费者发觉;此外,当事人保留线下纸质菜单点餐方式,菜单中未展示“瓜子、花茶、小料”项目,但服务员为消费者下单时,同样在未提请消费者注意或告知消费者的情况下,自行按就餐人数将上述项目加入点餐内容。
当事人的上述行为违反了《中华人民共和国消费者权益保护法实施条例》第十一条之规定,构成强制或者变相强制消费者购买商品的行为,浦东新区市场监督管理局依据《中华人民共和国消费者权益保护法实施条例》第五十条第一款的规定,依法责令当事人改正了违法行为并作出警告和罚没人民币1974元的行政处罚。
案例点评:当前,扫码点单已成为餐饮业普遍存在的服务方式。本案违法行为实施手段较为隐秘,加之涉案金额低,即便消费者事后察觉,也很少会找经营者维权。2024年7月1日起实施的《中华人民共和国消费者权益保护法实施条例》规定,经营者不得利用技术手段,强制或者变相强制消费者购买商品或者接受服务,通过搭配、组合等方式提供商品或者服务的,应当以显著方式提请消费者注意。本案系本市市场监管部门利用新《实施条例》查处的首批强制交易案,通过该类案件的查处,有效保障了法规的落地实施,达到规范行业和消费模式的效果。
2.上海市静安区忆欣美容美发店收取预付款未订立书面合同案
案情简介:2024年9月,静安区市场监督管理局执法人员在对当事人检查时,发现其自2024年7月1日起为消费者办理的多张会员卡均未签订书面协议。消费者在当事人店内办理会员卡时仅填写了会员卡申请表,内容包含顾客姓名、联系方式以及储值金额。当事人未与顾客签订任何形式的书面合同,未约定预付卡的具体内容、退还方式、违约责任等事项。
当事人以收取预付款形式提供服务,却未与消费者订立任何书面合同的行为违反了《中华人民共和国消费者权益保护法实施条例》第二十二条第一款的规定。鉴于当事人系首次违法,且情节轻微,并及时进行了整改,静安区市场监督管理局依据《中华人民共和国消费者权益保护法实施条例》第五十条第二款的规定,对当事人作出警告的从轻行政处罚。
案例点评:近年来,为快速回笼前期投入成本,部分经营者选择以收取预付款的方式提供商品或者服务,并常见于体育健身、美容美发、餐饮服务、教育培训等行业领域。由于经营者运营不规范、经营不善等原因,经常出现消费者接受的商品或服务与经营者承诺不一致、用卡时增加费用、经营主体变更导致消费者无法兑付使用等问题。2024年7月1日起实施的《中华人民共和国消费者权益保护法实施条例》中明确要求“经营者以收取预付款方式提供商品或者服务的,应当与消费者订立书面合同,约定商品或者服务的具体内容、价款或者费用、预付款退还方式、违约责任等事项”。
3.尊者汇(上海)养老服务有限责任公司排除消费者解释格式条款权利和违反价格法案
案情简介:徐汇区市场监督管理局执法人员对当事人进行现场检查时发现,当事人处有“金山常青藤及宁波杜湖山庄三天两夜养生、养老深度体验”宣传单,该宣传单称“原价298元/人,现优惠价168元/人”,共有426名老年消费者参与报名体验活动,每人付费168元,合计71568元。此外,宣传单包含“最终解释权归公司所有”内容。经查,当事人上述宣传单所称“298元/人”的价格从未有历史成交记录。
当事人宣传单包含“最终解释权归公司所有”的行为违反了《合同违法行为监督处理办法》第十一条第一款第(四)项的规定,当事人虚假价格比较的行为违反了《中华人民共和国价格法》第十四条第一款第(四)项的规定。根据《合同违法行为监督处理办法》第十二条、《价格违法行为行政处罚规定》第七条的规定,徐汇区市场监督管理局对当事人作出警告和罚款人民币82000元的行政处罚。
案例点评:本案当事人,通过虚假价格比较的方式,让老年消费者误以为得到“优惠”,从而“低价”体验当事人产品。此外,通过单方面享有解释权这一典型的违法格式条款,达到排除消费者权利的目的。养老服务是保障老年人晚年健康生活的基础,养老机构应当落实好主体责任,从广告宣传、食品安全、消费合同、价格等各方面合规经营,保护老年消费者合法权益。本案案发后,市场监管部门督促当事人建立问题清单、明确整改责任人,按要求落实整改。在查处违法行为的同时,通过行政指导有效地规范了养老服务机构的运营秩序,增强养老服务机构经营者的主体责任意识。
4.上海羽赵综合经营部在贸易结算中使用以欺骗消费者为目的的电子计价秤案
案情简介:虹口区市场监督管理局在开展“作弊秤”专项整治行动时发现,当事人正使用一台牵线增重的“油门秤”。经查明,为提高收入,当事人通过在秤的不锈钢托盘和机身连接处系上一根细线,细线另一端拴一根铁棒置于地面的方式,自行改装了电子计价秤。当对商品进行称重时,轻拽细线或轻踩铁棒,可增加商品的称重重量,从而抬高商品售价,达到欺骗消费者获利的目的,严重侵害了消费者的知情权和公平交易权。
当事人的上述行为违反了《中华人民共和国计量法》第二十七条的规定,依据《中华人民共和国计量法》第二十七条和《中华人民共和国计量法实施细则》第四十八条的规定,虹口区市场监督管理局对当事人作出没收作弊秤并罚款人民币1000元的行政处罚。
案例点评:“作弊秤”手法五花八门,本案的物理增重作弊十分隐蔽,除此之外,常见的伎俩还有密码改秤法、遥控作弊法等。消费者要学会三招维护自身权益:“一看”看电子秤是否有强制检定二维码,并扫码查看检定有效期;“二听”称重前听电子秤有无发出可疑的按键声响;“三核”记住自己手机的重量,商品称重的同时直接放上手机,看增加的重量与手机的重量是否一致,也可借助市场公平秤来复核。市场监管部门对“作弊秤”严厉打击,让秤里藏不住“猫腻”,共同守护诚信公平的市场环境。
5.上海代酷安商务咨询有限公司虚假宣传和侵犯消费者权益案
案情简介:杨浦区市场监督管理局在执法过程中发现,当事人从他处收集约20万余条消费者个人信息,在未向消费者明示过收集信息的目的、方式和范围且未征得消费者同意的情况下,将上述信息导入到当事人的“斗星智能”系统账号中。通过该系统的机器人语音AI外拨软件,按照当事人确定的AI话术模板,向导入的电话号码自动拨打语音电话,用于推销贷款业务。另查,当事人在未获得上海银行信贷中心委托的情况下,存在以“上海银行信贷中心”名义推销业务开展虚假宣传的行为。
当事人的上述行为违反了《中华人民共和国反不正当竞争法》第八条第一款和《中华人民共和国消费者权益保护法》第二十九条第一款的规定,构成虚假宣传和侵害消费者个人信息的违法行为。杨浦区市场监督管理局依据《中华人民共和国反不正当竞争法》第二十条第一款和《中华人民共和国消费者权益保护法》第五十六条第一款第(九)项的规定依法对当事人作出责令停止违法行为,并罚款人民币300000元的行政处罚。
案例点评:该案是本市市场监管部门集中开展的银行信贷领域清理整治暨“清链”行动的典型案例。一段时期以来,不少消费者接到大量AI语音电话推销各种业务,对方能准确报出消费者的姓名、住址、工作单位等信息,消费者深受其扰。办案机关从侵犯消费者权益和虚假宣传两方面入手,对长期困扰消费者的“骚扰电话”源头施以重拳,有效规范了行业经营秩序,切实守护消费者个人信息安全。
6.上海兰汀思餐饮管理有限公司不正当竞争案
案情简介:宝山区市场监督管理局在处理一起消费纠纷过程中,发现当事人在电商平台直播间宣称其销售的肉粽系“直播间现做现发”,而消费者实际买到手的却为预包装食品。经查,本案当事人主要从事网络直播营销活动。当事人在电商平台营销“老食鲜”肉粽和蛋黄肉粽过程中,为招揽顾客,在没有真实历史背景的情况下,将创立不足一年的自有餐饮品牌“老食鲜”宣称为“上海40年老牌子”“百年老字号”,并通过设计脚本、话术,精选食材拍摄视频,在直播过程中虚假展示现包粽子的场景,将购进的真空包装的预制品,虚假宣称为“66家实体门店”“直播间现做现发”的老字号品牌肉粽进行大量销售。
当事人的上述行为违反了《中华人民共和国反不正当竞争法》第八条第一款的规定,构成虚假宣传的不正当竞争违法行为。宝山区市场监督管理局依据《中华人民共和国反不正当竞争法》第二十条第一款的规定,依法责令当事人改正违法行为,并作出罚款人民币80000元的行政处罚。
案例点评:近年来,直播带货快速发展,成为消费者网购的重要方式。部分主播为追求销量,说得天花乱坠,观众误以为能买到物美价廉的商品,收到货却发现不是那么回事,还可能因“生鲜食品”无法行使7日无理由退货的权利。本案当事人通过文字、短视频、直播展示等多种方式对所售商品进行虚假宣传,将普通预包装食品当成老字号现做商品在网络平台销售,不仅侵害了消费者的知情权、选择权,也扰乱正常的市场经营秩序。广大消费者在享受直播购物便捷的同时,也应时刻保持警惕,理性看待宣传内容,切勿冲动消费,购物后及时保存直播视频、聊天记录、商品介绍页面截图、支付凭证等,如遭遇虚假宣传、货不对板的情况,及时依法维护自己的合法权益。
7.上海鱼陌文化传媒有限公司虚假宣传案
案情简介:闵行区市场监督管理局调查发现,当事人自2024年1月2日起,为推广产品、提高销量,通过与电商平台博主合作的方式进行虚假交易,发布虚假“种草”笔记,具体流程为:1.当事人公司员工通过平台与博主取得联系,添加博主微信。2.员工引导博主在其网店下单,凭订单号将货款通过微信转还给博主。3.如博主根据当事人提出的要求在网店发布买家秀好评、制作图文“种草”笔记,当事人将额外支付佣金。自2024年1月2日至案发,当事人以上述形式进行虚假交易60单,涉及货款及佣金共计人民币7250.73元,由博主制作“种草”笔记共15篇。
当事人以编造用户评价欺骗误导消费者的违法行为,违反了《中华人民共和国电子商务法》第十七条和《网络交易监督管理办法》第十四条第二款第(一)项的规定,闵行区市场监督管理局依据《中华人民共和国电子商务法》第八十五条、《中华人民共和国反不正当竞争法》第二十条第一款以及《中华人民共和国行政处罚法》第三十二条第(五)项的规定,对当事人作出了罚款人民币10000元的行政处罚。
案例点评:“种草”笔记是近年来兴起的一种消费者通过社交媒体、电商平台分享消费经历的新方式,而一些商家却把“种草”笔记当作违法宣传、不当揽客的工具。虚假“种草”形成的“信息茧房”使消费者难以获取真实商品信息,不仅干扰消费选择,也扰乱市场秩序。市场监管部门坚决查处虚构用户评价、雇佣水军刷单等违法行为,保护消费者的知情权和选择权,推动平台落实主体责任,保障其他诚信经营者的创造发展空间,彰显监管与市场的良性互动。
8.上海二合和文化用品有限公司合同违法和侵害消费者权益案
案情简介:本案当事人主要从事线上盲盒销售。经查,当事人未以显著方式公示其销售的盲盒产品抽取概率信息。另查明,当事人为了免除自身责任以及规避自身的经营风险,于商品销售页面标注有“如未成年人擅自购物,造成损失本店概不负责”的格式条款。
当事人上述销售盲盒的行为违反了《上海市消费者权益保护条例》第四十条第一款的规定,构成了随机抽取销售未以显著方式公示商品抽取概率的行为。同时,当事人在商品销售页面标注有“如未成年人擅自购物,造成损失本店概不负责”的格式条款,违反了《合同行政监督管理办法》第七条第(三)项的规定,构成了利用格式条款免除自身责任的行为。金山区市场监督管理局依据《上海市消费者权益保护条例》第七十八条第一款、《合同行政监督管理办法》第十八条第一款的规定,责令当事人立即改正,并处以罚款人民币2000元的行政处罚。
案例点评:盲盒消费,以其独特的“神秘”与“趣味”特性,得到消费者特别是未成年消费者的关注。在本案中,盲盒产品未公示抽取概率,使得消费者在购买时无法预知获取特定商品的机会,这无疑加剧了消费者与商家之间的信息不对称。这种行为不仅损害了消费者的知情权,也破坏了市场的公平竞争环境。同时,针对未成年人盲盒消费,市场监管总局2023年出台的《盲盒经营行为规范指引(试行)》就指出,盲盒经营者不得向未满8周岁未成年人销售盲盒。向8周岁及以上未成年人销售盲盒商品,应当依法确认已取得相关监护人的同意。本案当事人以网页告示的形式,借“保护未成年人消费”之名,行“一经售出、概不负责”的“霸王条款”违法之实。
9.上海焰火网络科技有限公司未以显著方式提醒消费者自动续费案
案情简介:2024年10月14日,崇明区市场监督管理局执法人员在监督检查时发现当事人经营的软件对外销售有自动续费功能的会员服务涉嫌侵害消费者权益。经查明:当事人经营的一款名为“飞鸟下载器”的软件,于2023年4月28日起开始以“连续包月”“连续包季”的形式对外销售有自动续费功能的会员服务。但在该会员服务自动续费日期前,未以显著方式提请消费者注意,由消费者自主选择是否续费,侵害了消费者的知情权和自主选择权。
当事人的上述行为违反了《中华人民共和国消费者权益保护法实施条例》第十条第二款的规定,构成了在自动续费日期前未以显著方式提请消费者注意,由消费者自主选择是否续费的行为。根据《中华人民共和国消费者权益保护法实施条例》第五十条第一款的规定,依法对当事人作出责令改正和罚款人民币8000元的行政处罚。
案例点评:近年来,随着互联网、app付费会员服务迅猛发展,大量用户为了享受更好的服务或临时使用某项会员功能,往往选择订阅会员服务,且付费方式与微信、支付宝绑定,其中自动续费机制却频繁成为消费陷阱,引发广泛关注。部分服务提供商在未对消费者进行提醒的情况下,直接扣款,严重侵害了消费者的知情权和自主选择权。广大消费者在接受类似自动续费服务时,要仔细阅读相关服务条款,了解扣款金额、扣款方式、提醒方式等关键信息。
10.上海鼎密空调技术工程有限公司侵害消费者权益案
案情简介:当事人主要从事制冷、空调设备的销售和维修服务等业务。2024年8月21日,当事人员工在为消费者提供空调维修服务过程中,将遥控器乱码问题谎称为内机主板损坏问题进行维修。当事人通过谎报为消费者维修空调内机主板,向消费者收取维修费人民币450元。
当事人在维修服务过程中谎报用工用料的行为,违反了《侵害消费者权益行为处罚办法》第十三条第(一)项的规定,上海市市场监督管理局依据《侵害消费者权益行为处罚办法》第十五条的规定,责令当事人改正,并对当事人作出警告和罚款人民币900元的行政处罚。
案例点评:家电维修服务涉及千家万户,虚构故障、虚假维修、高额收费,而事后又无处寻找的家电维修“黑商家”是家电维修领域的乱象焦点。市场监管部门从快扎实办理了一批整治行业乱象的系列案件,以案释法,以宣促醒,提示消费者,震慑不法商家,并积极做好案后延伸治理,加强对平台和家电维修企业的合规指导。消费者在接受维修服务时,可以通过产品说明书或者官方公布的联系方式,选择品牌官方售后服务等正规维修渠道。在维修时注意查验商家资质和维修人员身份。维修后应对产品进行全面调试,并索要费用票据和质保凭证,以便后续维权。







